Внатрешната организацијана на Бирото се уредува согласно неговите надлежности, развиеноста на мрежата на училиштата, како и јазикот на којшто се изведува наставата
Организација
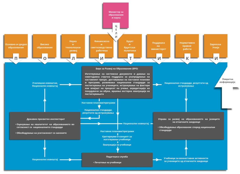
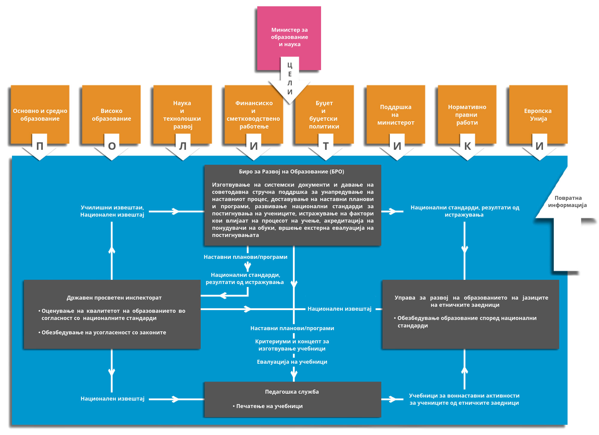
Бирото за развој на образованието е орган на управа во состав на Министерството за образование и наука со својство на правно лице и врши стручни работи од значење за развојот и унапредувањето на воспитанието и образованието во Република Македонија.
Седиштето на Бирото е во Скопје. За извршување на работите од надлежност на Бирото надвор од седиштето, особено за вршење на советодавната стручна работа и инструктивно-менторската работа на воспитно-образовниот и раководниот кадар формирани се организациони единици во Битола, Велес, Гостивар, Кавадарци, Кочани, Куманово, Охрид, Прилеп, Струмица, Тетово и Штип.
Раководство
Со Бирото за развој на образованието раководи директор кој ги има правата и должностите на функционер кој раководи со орган на државната управа.
Заменик директор
Внатрешна организација
Внатрешната организација на Бирото е уредена согласно неговите надлежности, развиеноста на мрежата на училиштата, како и јазикот на којшто се изведува наставата во следните организациони облици:
- Сектор за развој на воспитно-образовниот систем и развој на стандарди, наставни планови и програми
- Сектор за истражувања во образованието
- Сектор за професионален развој на воспитно-образовниот кадар и советодавна стручна работа
- Сектор за издавачка дејност
- Сектор за следење и евалуација на постигањата на учениците и наставниците
- Сектор за логистика
- Сектор за финансиски прашања
- Одделение за управување со човечки ресурси
- Одделение за внатрешна ревизија
- Одделение за стратешко планирање, креирање, политики и следење